
据外媒报道,加拿大阿尔伯塔大学的研究人员发现SARS-CoV-2在感染未成熟红细胞后,会减少血液中的氧气并损害免疫反应。阿尔伯塔大学研究人员在《干细胞报告》杂志上发表的一项新研究阐明了许多COVID-19患者(甚至那些不在医院的患者)都患有缺氧症的原因。该研究还显示了为什么抗炎药地塞米松对那些病毒感染者来说是一种有效的治疗方法。

“血氧水平低一直是COVID-19患者的一个重要问题,”研究负责人、医学与牙科学院副教授ShokrollahElahi说。“正因为如此,我们认为一个潜在的机制可能是COVID-19影响了红细胞的生成。”
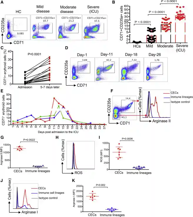
在这项研究中,Elahi和他的团队检查了128名患有COVID-19的病人的血液。这些病人包括那些病情危重并被送入重症监护室的病人,那些有中度症状并被送入医院的病人,以及那些有轻度疾病并只在医院呆了几个小时的病人。研究人员发现,随着疾病变得更加严重,更多未成熟红细胞涌入血液循环,有时占血液中总细胞的60%之多。相比之下,未成熟红细胞在健康人的血液中占不到百分之一,或者根本没有。

易受COVID-19影响的未成熟红细胞
问题是未成熟的红细胞不运输氧气-只有成熟的红血球才运输。第二个问题是,未成熟的红细胞极易受到COVID-19的感染。由于未成熟的红细胞被病毒攻击和破坏,身体无法替换成熟的红细胞--它们的寿命只有大约120天--而且在血液中运输氧气的能力也被削弱了。
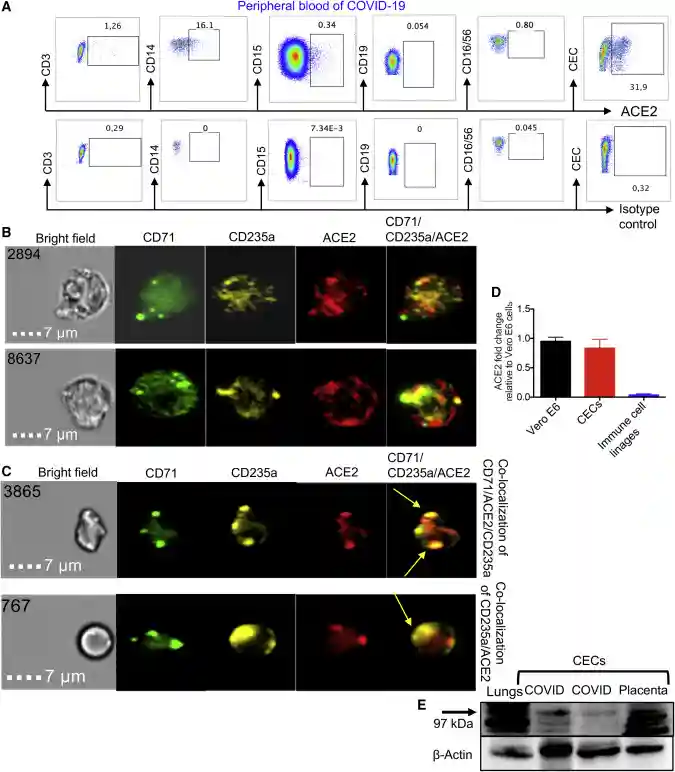
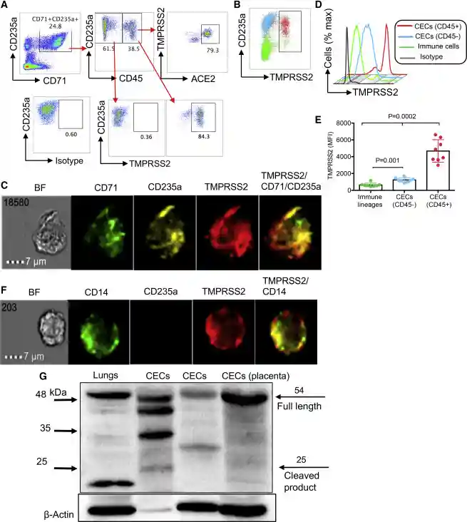
问题是病毒是如何感染未成熟的红细胞的。Elahi因其先前的工作证明不成熟的红细胞使某些细胞更容易感染艾滋病毒而闻名,他开始研究不成熟的红细胞是否有SARS-CoV-2的受体。经过一系列的研究,Elahi的团队证明未成熟的红细胞表达受体ACE2和一个共同受体TMPRSS2,这使得SARS-CoV-2能够感染它们。该团队是世界上第一个证明这点的团队。
该团队与阿尔伯塔大学李嘉诚病毒学研究所的病毒学家LorneTyrrell的实验室合作,用COVID-19患者的未成熟红细胞进行了调查性感染测试,并证明这些细胞感染了SARS-CoV-2病毒。

“这些发现令人兴奋,但也显示了两个重要的后果,”Elahi说。“首先,未成熟的红细胞是被病毒感染的细胞,当病毒杀死它们时,它迫使身体试图通过从骨髓中抽出更多未成熟的红细胞来满足供氧要求。但这只是为病毒创造了更多的目标。”
“第二,未成熟的红细胞实际上是有效的免疫抑制细胞;它们抑制抗体的产生,抑制针对病毒的T细胞免疫,使整个情况变得更糟。所以在这项研究中,我们已经证明,更多的未成熟红细胞意味着对病毒的免疫反应更弱。”
地塞米松机制
在发现未成熟的红细胞具有允许它们被冠状病毒感染的受体后,Elahi的团队随后开始测试各种药物,看看它们是否能降低未成熟红细胞对病毒的易感性。

“我们尝试了抗炎药地塞米松,我们知道它有助于降低COVID-19患者的死亡率和病程,而且我们发现未成熟红细胞的感染率明显下降,”Elahi说。
当研究小组开始探索地塞米松为什么有这样的效果时,他们发现了两个潜在的机制。首先,地塞米松抑制了未成熟红细胞中ACE2和TMPRSS2受体对SARS-CoV-2的反应,减少了感染的机会。第二,地塞米松提高了未成熟红细胞的成熟速度,帮助细胞更快地脱落细胞核。没有细胞核,病毒就没有地方可以复制。
幸运的是,将Elahi的发现付诸实践并不需要对现在治疗COVID-19患者的方式进行重大改变。
Elahi说:“在过去的一年里,地塞米松被广泛用于COVID-19的治疗,但对于它为什么或如何发挥作用并没有一个很好的理解。因此,我们不是在重新利用或引入一种新的药物;我们是在提供一种机制,解释为什么病人会从该药物中受益。”