*仅供医学专业人士阅读参考


结直肠癌(CRC)是仅次于肺癌的第二大全球癌症死亡原因[1]。近年来,结肠镜检查率的提高促进了结直肠癌的早期发现,提高了结直肠癌患者生存率[2]。然而,有20%的CRC患者在诊断时已经发生转移,这部分患者的5年总生存率仅为10.5%[3-4]。此外,免疫检查点抑制剂(ICB)在绝大多数CRC患者中无效[5]。
最近的研究表明,许多CRC的肿瘤微环境(TME)具有免疫抑制作用。TME中缺氧、营养物质缺乏、代谢废物浓度很高,可导致免疫细胞功能失调。同时,由于肠道菌群产生特定的代谢产物,原发性CRC的代谢失调也受肠道微生物的影响。
宿主和肠道微生物代谢均可产生大量的氨,由于氨对许多细胞有毒性,正常情况下,代谢产生的氨被肝脏处理后通过尿素循环排出体外。值得注意的是,一些癌细胞可以通过吸收氨驱动氨基酸代谢,但是细胞外氨在TME中的作用尚不明确[6]。
近日密歇根大学的YatrikMShah教授团队在CellMetabolism发表重要研究成果,他们发现结肠肿瘤微环境中有大量氨的积聚,并通过抑制T细胞功能来降低免疫反应。去除微环境中的氨可以重新激活T细胞,抑制肿瘤增长,并使增加肿瘤对免疫治疗的敏感性[7]。

文章封面
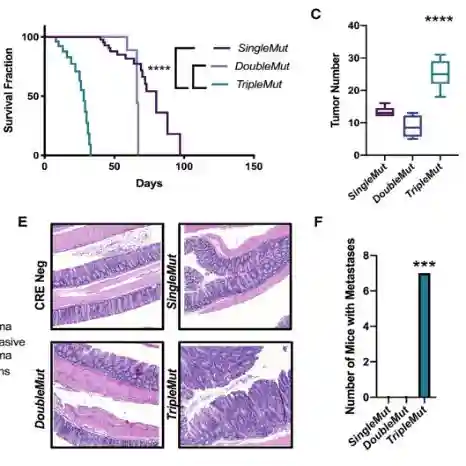
ICB治疗最近在肾透明细胞癌、黑色素瘤、非小细胞肺癌等实体肿瘤方面取得了临床突破,然而在绝大多数CRC中,ICB治疗效果不佳。目前广泛使用的小鼠结直肠癌模型对免疫治疗反应较好,与人类结直肠癌的情况存在明显不同,既往文献表明,APC、KRAS和TP53基因突变在CRC中更为常见,因此研究团队在特异性靶向结肠上皮的他莫昔芬诱导CDX2-CreERT2小鼠中分别构建了单基因(Apc,SingleMut)、双基因(Apc和Tp53,DoubleMut)和三基因突变(Apc、Tp53和KrasG12D,TripleMut)模型。
随着他莫昔芬剂量增加,小鼠生存时间逐渐缩短。对于接受同等剂量他莫昔芬诱导的小鼠,TripleMut小鼠的平均生存期大约比DoubleMut小鼠短50%。此外,与SingleMut或DoubleMut小鼠相比,TripleMut小鼠的肿瘤数量增加,组织学分级更高,且发生了肺和肝转移。

TripleMut小鼠的平均生存期更短,肿瘤数量增加,组织学分级更高,且发生远处转移
研究团队接着评估了每个小鼠模型对PD-L1抑制剂的反应。结果显示,接受PD-L1抑制剂治疗后,SingleMut小鼠和DoubleMut小鼠生存率增加,TripleMut小鼠生存率未见明显提高,表明TripleMut小鼠模型对免疫治疗具有耐药性。

结肠癌原位转移小鼠模型对免疫治疗具有耐药性
基因集富集分析显示,与DoubleMut小鼠相比,TripleMut小鼠的适应性免疫和T细胞功能相关通路显著下调。质谱流式分析显示,TripleMut小鼠中CD44+/CD45-细胞增加,即肿瘤干细胞的比例增加。同时,TripleMut小鼠CD45+细胞和CD3+细胞显著减少,CD4+细胞和CD8+T细胞数量有所减少但不明显,表达抑制受体CTLA-4和PD-1的CD4+和CD8+T细胞显著增加。DoubleMut小鼠和TripleMut小鼠中性粒细胞和巨噬细胞无明显差异。总的来说,这些发现表明TripleMut小鼠整体T细胞更少,且存在更明显的T细胞功能障碍。


在TripleMut小鼠中,T细胞减少,表达抑制受体的T细胞增加
为了确定DoubleMut和TripleMut小鼠之间差异表达基因所必需的上游调控因子,研究团队结合CHIP-SEQ、RNA-SEQ结果,通过生物信息学分析将研究聚焦到与KRAS相关的转录因子,最终确定了四个潜在的候选蛋白:GFI、HNF4a、RUNX1和IRF蛋白家族。
分析TCGA数据库中相关数据集评估HNF4a及其直接靶点(癌性和正常结肠中的OTC)的RNA表达后发现,与正常结肠组织相比,CRC中HNF4a和OTC表达明显下调。SingleMut、DoubleMut和TripleMut小鼠模型显示肿瘤上皮中Otc和Hnf4a表达水平也显著降低,且TripleMut小鼠中这一改变最明显。
由于发现了Hnf4a、Otc和其他氨相关基因的下调,研究团队评估了CRC中氨的积聚情况,与DoubleMut相比,TripleMut小鼠结肠上皮氨染色显著增加,质谱分析进一步验证了这一发现。
研究团队还发现,在三种胃肠道癌症(结肠癌、胃癌和肝细胞癌)中,氨相关基因表达与生存率降低相关,且这一特征存在胃肠道特异性。
这些结果表明,小鼠和人类结直肠癌中氨代谢失调导致瘤内氨积聚,可通过氨相关基因表达情况对结直肠癌患者进行预后分层。

晚期结直肠癌氨代谢异常
由于前期研究结果表明,TripleMut小鼠整体T细胞更少,且存在更明显的T细胞功能障碍,研究团队接着探索了肿瘤微环境中氨的积聚对T细胞的影响。
研究团队分离了野生型小鼠T细胞,在体外用氨处理后进行靶向代谢组学检测,结果显示,氨处理后T细胞转硫途径失调。在体外和体内氨处理CD4+和CD8+T细胞后,观察到活性氧(ROS)和脂质过氧化显著增加,但在CRC细胞系中没有这一现象。实验结果表明,高氨水平通过转硫途径的失调诱导T细胞氧化应激。

氨通过抑制转硫途径诱导T细胞氧化应激
根据上述研究结果,研究团队尝试进行氨清除,降低氨水平。鸟氨酸可以通过刺激尿素循环和谷氨酰胺合成来清除氨,在临床上被应用于高氨血症患者。饮食中添加氨的小鼠接受鸟氨酸治疗后,血清氨显著降低,T细胞增殖增加,T细胞功能恢复。
另外,鸟氨酸治疗显著抑制CRC模型小鼠肿瘤生长,肿瘤Ki67的表达和氨水平显著降低,CD44+肿瘤干细胞减少,CD4+和CD8+T细胞增加。


中和氨可以减少结直肠癌肿瘤的生长
确认降低氨水平可以挽救CRC小鼠模型中氨驱动的T细胞功能缺陷后,研究团队还评估了降低氨水平是否能提高PD-L1抑制剂治疗CRC的疗效。结果表明,单独使用PD-L1抑制剂或鸟氨酸不能提高小鼠存活率,但鸟氨酸和PD-L1联合治疗可显著提高生存率。PD-L1抑制剂和鸟氨酸联合治疗可显著抑制T细胞衰竭,促进T细胞浸润。


降低氨水平可以提高CRC对ICB敏感性
总的来说,研究团队发现ICB治疗无反应和/或预后较差的CRC患者TME中氨水平升高,氨是CRC中关键的免疫抑制废物。在CRC晚期,OTC和HNF4a表达下调,导致氨积聚,T细胞转硫调节异常,T细胞衰竭增加,从而导致ICB耐药。清除氨能够重新激活T细胞,可以作为提高ICB在CRC中的有效性的新方法。

氨积累在结直肠癌进展中的作用概要图

参考文献
[1]SungH,FerlayJ,SiegelRL,:GLOBOCANEsti;71(3):209-249.doi:10.3322/
[2]HoltPR,KozuchP,:;23(6):889-907.doi:10.1016/
[3]BillerLH,:;325(7):669-685.doi:10.1001/
[4]AraghiM,ArnoldM,RutherfordMJ,4:variationbyageandstageatdiagnosis(theICBPSURVMARK-2project).;70(1):114-126.doi:10.1136/gutjnl-2020-320625
[5]BrahmerJR,DrakeCG,WollnerI,(MDX-1106)inrefractorysolidtumors:safety,clinicalactivity,pharmacodynamics,;28(19):3167-3175.doi:10.1200/
[6]SpinelliJB,YoonH,RingelAE,JeanfavreS,ClishCB,;358(6365):941-946.doi:10.1126/
[7]BellHN,HuberAK,SinghalR,cer[publishedonlineaheadofprint,2022Dec12].;S1550-4131(22)00504-6.doi:10.1016/
